General Audience
Dr. Churpek noticed that some people with an inherited BRCA1 pathogenic variant developed blood cancers like leukemia and lymphoma. This led her to study how BRCA1 affects the way blood cells grow and stay healthy.
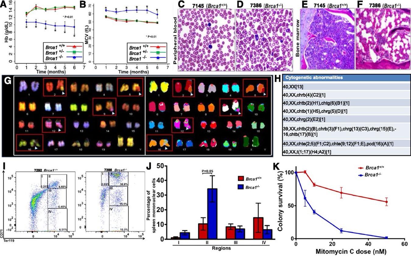
Using a special mouse model where the BRCA1 gene was turned off only in the blood cells, her team showed that losing BRCA1 in blood stem cells can cause serious issues like bone marrow failure and blood cancers. This research helped show that BRCA1 plays an important role in protecting our DNA and keeping blood cells forming and working properly. Her work continues to look at how having one abnormal copy of BRCA1 affects blood development as well as risk for blood cancers or blood-related complications of treatment for other cancers.
Scientific Audience

Dr. Churpek’s clinical observations of leukemia and lymphoma in individuals with an inherited BRCA1 pathogenic variant led her to investigate the broader role of BRCA1 in hematopoiesis. Her research demonstrated that BRCA1 pathogenic germline variants are enriched in individuals who develop therapy-related leukemias after cancer treatment and identified that Brca1-deficient hematopoietic cells exhibit increased sensitivity to DNA cross-linking agents, a hallmark of other Fanconi anemia (FA) pathway deficiencies. Using a conditional Brca1 knockout mouse model, she showed that loss of Brca1 results in spontaneous bone marrow failure, leukemias, and lymphomas, underscoring its critical function in maintaining genomic stability. This work redefined BRCA1 as a key player in the FA pathway and her work continues to explore its impact on hematopoietic malignancy risk and bone marrow dysfunction as well as impact on treatment outcomes.
Papers in Plain Language
Coming soon!
